《洛克王国:世界》巴哈姆特技能一览(洛克王国解说)
作者:来源网络 来源:网络> 时间:2024-08-16 00:00:00
《洛克王国:世界》巴哈姆特是游戏中的年费宠物,有着顶尖的战斗力和种族数值,是氪金玩家当前最强的战力,因此很多玩家都很好奇洛克王国巴哈姆特技能是什么,下面小编就给玩家们带来了洛克王国世界巴哈姆特的技能表
《洛克王国:世界》巴哈姆特是游戏中的年费宠物,有着顶尖的战斗力和种族数值,是氪金玩家当前最强的战力,因此很多玩家都很好奇洛克王国巴哈姆特技能是什么,下面小编就给玩家们带来了洛克王国世界巴哈姆特的技能表一览。
洛克王国巴哈姆特技能是什么
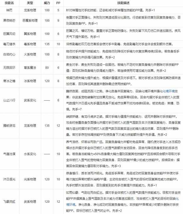
一、技能
配招推荐:山止川行+飞霰流虹+气蕴沧溟+腾蛟游龙(彻甲)/沐日逐光(寸劲)
二、获取方式
以上就是整理带来的《洛克王国:世界》巴哈姆特技能一览,更多相关游戏攻略,请关注!
- 上一篇: 《绝区零》可琳升阶事件任务通关攻略
- 下一篇: 没有了
相关攻略
更多资讯
-
《剑与骑士团》西菲斯武魂技能一览(剑与骑士游戏) -
《武侠历险记》兑换码输入位置一览(武侠故事2006全集) -
《七日世界》南瓜星空派食谱获取方法(七日造世界) -
《云顶之弈手游》S12三费卡数量汇总(671183160云顶之弈手游) -
《剑与骑士团》努内特武魂技能一览(剑与骑士手游) -
《燕云十六声》体魄提升方法(燕云十六州百科) -
《七日世界》幽光蘑菇头食谱获取方法(游戏七日) -
《寸心之争》火系阵容及羁绊推荐 -
《寸心之争》木头人获取方法 -
《保卫萝卜4》浪漫七夕第20关通关攻略(保卫萝卜4百度百科) -
《剑与骑士团》巴拉克武魂介绍一览(剑与家园打骑士团会被反击吗) -
《寸心之争》金系阵容及羁绊推荐(寸心之争生死忘矣解释)


